Warning: Array to string conversion in /www/wwwroot/huaqai.com/wp-content/plugins/wpjam-basic/components/wpjam-basic.php on line 197
聚合供应链:百万货源供应一键进货 自营商品一键推送云仓 采销一体_华青创新智慧商业 – ai人工智能

聚合供应链:百万货源供应一键进货 自营商品一键推送云仓 采销一体_华青创新智慧商业

释放双眼,带上耳机,听听看~!

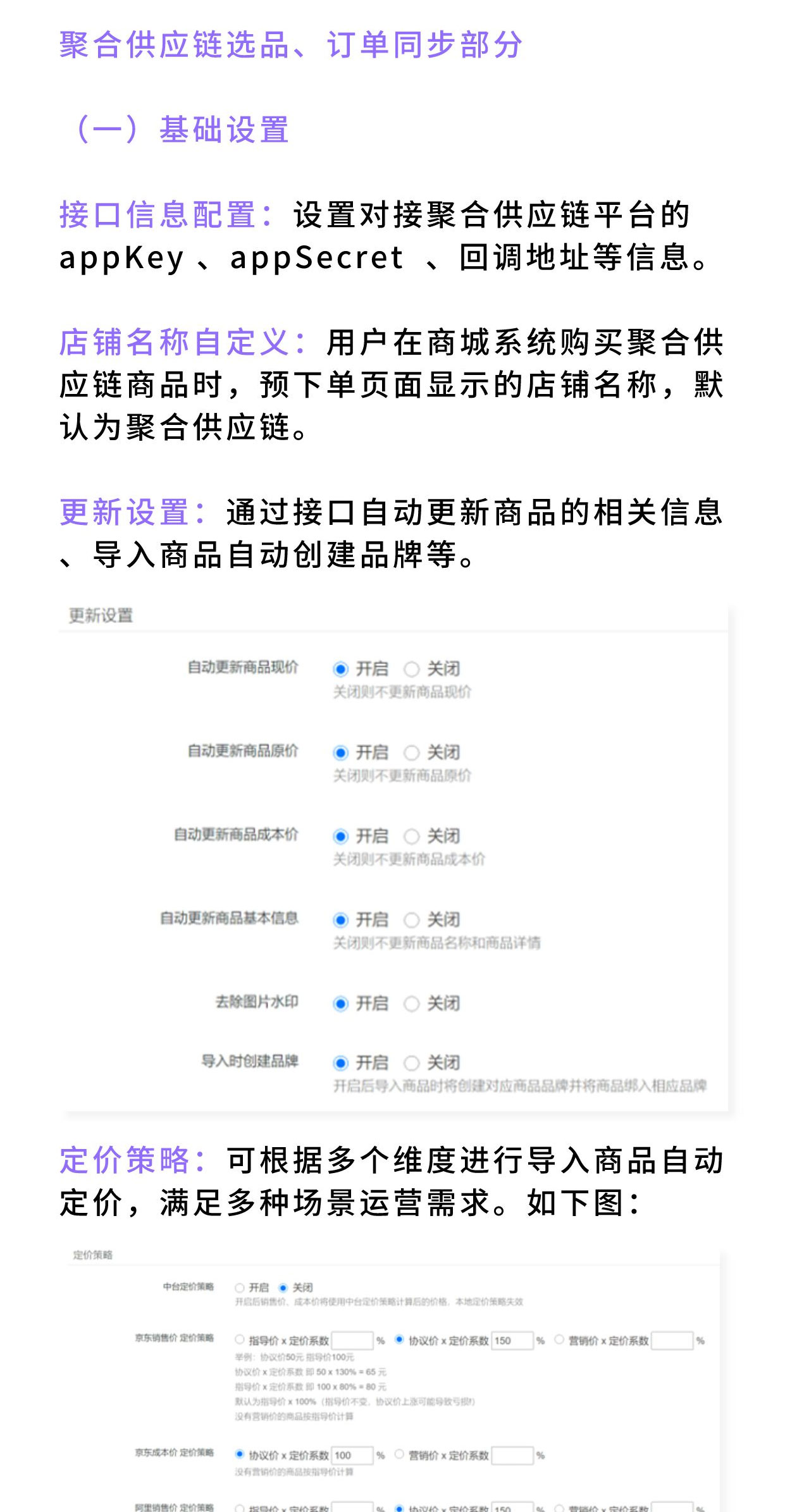
商城系统_行业类插件

聚合供应链:百万货源供应一键进货 自营商品一键推送云仓 采销一体_华青创新智慧商业

eea06618a76ce25d86404108c0687356
43c2cf8ada294f7038082feaa4203a6abeb09cbfdde383c6e6350c5841def91814e649b33fcfe82b08ce085512b9c23d9a5223393cb6f381370b92a7f410e68e4d1c5183e2d88b8ecc4176b9470447b2db1701c28e4ebe7f0023999c8bb784f166cc277d1291907a811bb1a5446a3d69

华青创新商城系统行业类插件

O2O门店-收银台:整合线下门店资源 实现O2O异业联盟模式_华青创新智慧商业

2023-1-28 18:51:02

O2O门店独立应用华青创新商城系统

门店预约:多商家线下活动组合销售 线上预约项目线下服务核销(需基于门店-收银台插件使用)_华青创新智慧商业

2023-1-28 18:51:05

搜索